Snyk: Enterprise Implementation Guide

Overview

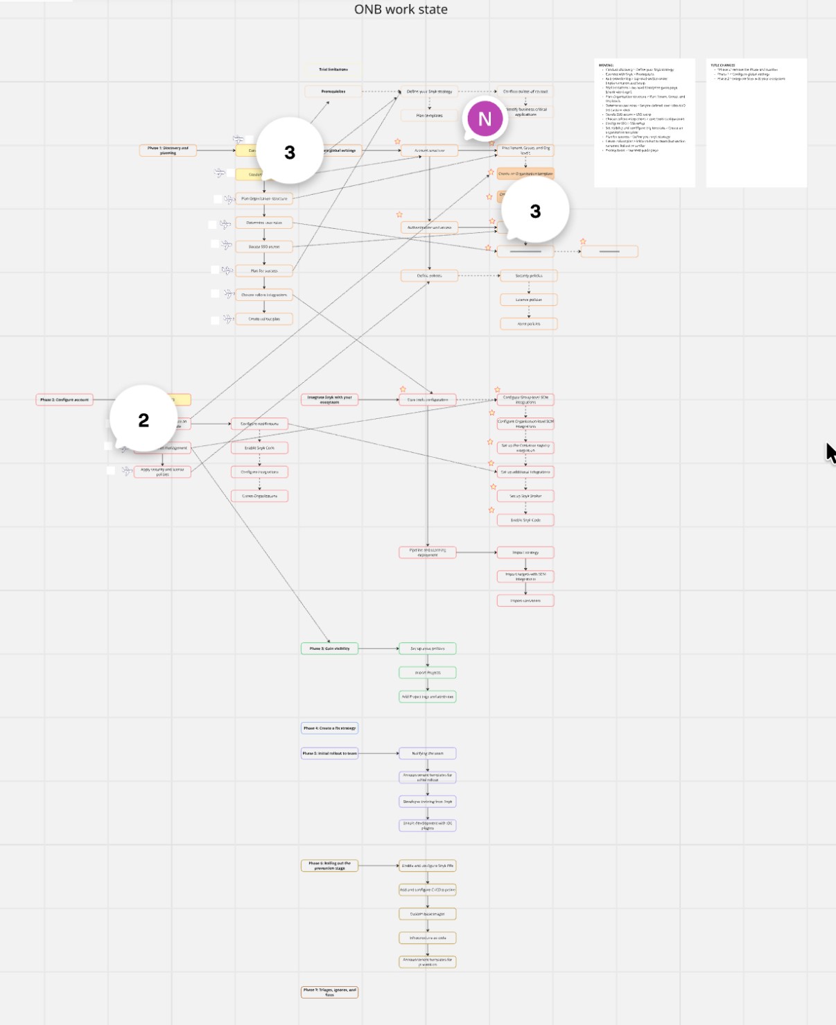
Snyk is an AI security platform. My role focuses on high impact information architecture projects and content strategy. This project aimed to improve the information architecture of the Enterprise implementation guide, basing the navigation and flow on the real new user journey. This involved significant collaboration with external teams, analysis of user workflows, and the planning of structures that aligned with this goal.

The Strategy

Developing a strategy required investigating the enterprise plan new user persona journey as they set up with Snyk for the first time. This involved many content mapping drafts, understanding relationships between stages, and meeting with SMEs for feedback. Once the user workflow was defined, I created new structure maps, defined key decisions in stages, and, with the help of cross-team collaboration, created a new structure for the guide. This content was aligned to the Diataxis framework of How to guides, with a mix of custom elements like key decisions and alignment with video content to ensure a smooth onboarding experience.

The Outcome

The result is an onboarding experience for enterprise users that reflects the actual steps they would take, the key decisions they need to make and have context around, and clearer insight for any potential customers into the onboarding process.

Snyk Studio IA redesign

Overview

For this project, I redesigned the information architecture for the Snyk Studio MCP documentation pages, as well as updating and removing relevant information based on discussions with SMEs. The aim of this project was to reduce the cognitive load for the user digesting these materials, and future-proof the structure for fast-paced additions.

The Strategy

To define the IA, I needed to understand:

  • The workflow of a user setting up Snyk Studio for the first time.
  • What a user would ask themselves during this setup process.
  • Common steps in the implementation for different toolsets.
  • How to scale this process for an enterprise.
  • The future development plans for the feature.

With the answers to those questions, I could formulate an IA that would future proof internal docs contributions, represent the natural user journey, and make this content far easier to digest for human users and LLMs.

The Outcome

The result of this work was a much cleaner left-side navigation, clear page titles, removal of inaccurate information, alignment of content with the style guide and technical writing best practice, ease of contribution for collaborators, clarity of content with 50-60% content reduction (20,000 words to 8,000 words), and better structuring for LLM digestion.

Snyk: In-app Contextual Help Programme

Overview

Contextual help is a key part of the user experience that is often undervalued. The lack of presence in the Web UI led to me being the Programme Lead of an effort to integrate the chosen tooling with our systems effectively, so we could deliver educational content to users in the Web UI.

The Strategy

For a large cross-functional programme to be a success I had to:

  • Understand the technical configuration of the tool within our platform.
  • Define sources of truth for data flow and integrations.
  • Manage all content requests through an input form on Slack.
  • Balance presenting pop-ups to avoid user fatigue.
  • Craft educational content and provide copy edits for Marketing requests.
  • Liase with multiple teams on a regular basis and lead weekly syncs across teams.
  • Manage the company relationship with our Account Manager from the chosen tool.
  • Analyse and track the success of all in-app content.

The Outcome

The success stories from this programme enabled Snyk to understand the importance of in-app content and better data architecture in the backend. Marketing chose to use this communication method for promoting important events and educational content was delivered to users with engagement rates much higher than many Marketing campaigns pop-ups. This work spanned UX, Marketing, Product, and R&D, fostering greater relationships between individuals across the Org.